首页
行业资讯
国企改革实践动态
国企改革政策动态
产权项目
增资扩股
股权转让
研究院动态
动态新闻
研究成果
平台资源
专家库
机构库
政策库
关于研究院
基本情况
大事记
核心业务
联系我们
加入我们
联系我们
搜索
登录
注册
行业资讯
国企改革实践动态
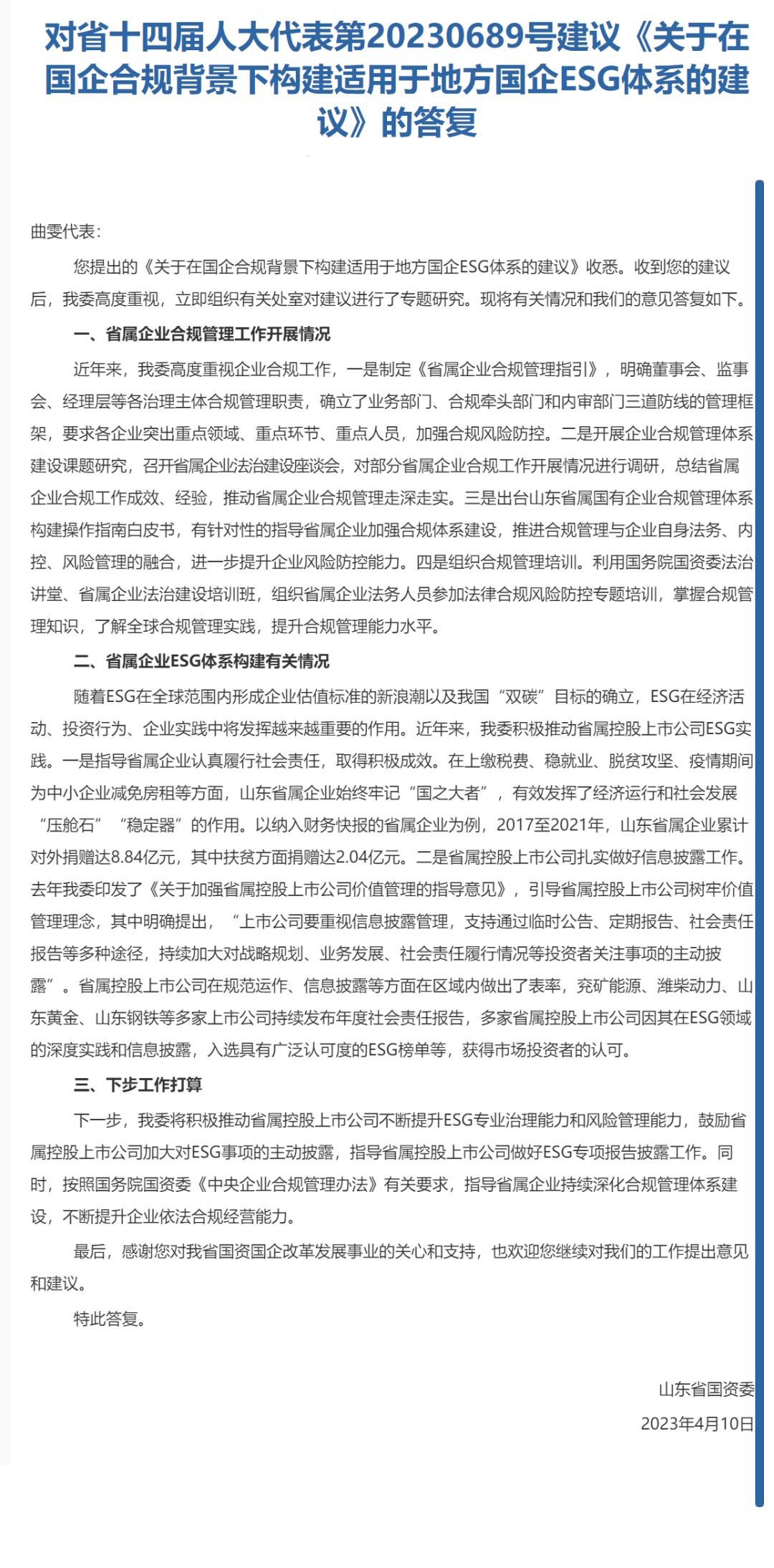
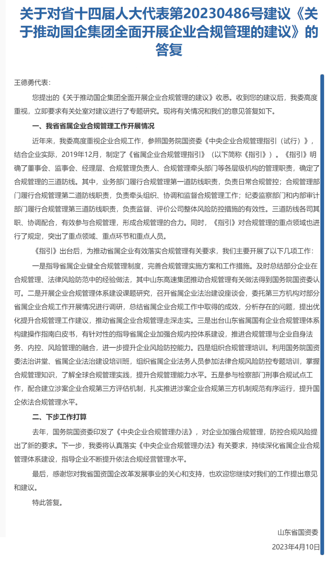
省国资委对省人大代表两项有关国企合规建议提案的答复
2023-05-07
转自:国企混改研究院公众号
文章来源:山东省国资委网站
上一篇 省国资委主题教育会议:切实解决一批难点、堵点、痛点问题
下一篇 央企发债新规出台!国资委审批计划,全流程管控,双向追责!
首页
行业资讯
产权项目
研究院动态
平台资源
关于研究院
联系我们
国企改革实践动态
国企改革政策动态
增资扩股
股权转让
动态新闻
研究成果
专家库
机构库
政策库
基本情况
大事记
核心业务
加入我们
联系我们
地址:山东省济南市经十路成城大厦A座19层1909室
电话: 0531-88521739
关注我们
山东国赢国企混改研究院官网
想要了解更多,赶紧关注
Copyright © 2016-2018
鲁ICP备2020047205-1号
友情链接
山东产权交易中心
山东省国资委
国务院国资委
灯塔-党建在线
中国产权网
山东福道投资有限公司
网站建设:
龙采科技集团
注册
登录
手机号
密码
确认密码
确认注册
手机号
密码
确认登录
使用微信登录
微信扫码授权登录
手机号登录